Hiệu chuẩn cảm biến gia tốc chuẩn – Chuẩn đo lường

Quy trình hiệu chuẩn cảm biến gia tốc chuẩn dùng để kiểm định phương tiện đo độ rung động với các điều kiện như:-

– Độ không đảm bảo đo ≤ 2 %

– Dải tần từ 1 ~ 10 000 Hz

– Gia tốc từ 1 ~ 200 m/s2 .

Bài viết dưới đây của ISOCAl sẽ giúp bạn có cái nhìn chi tiết hơn về quy trình hiệu chuẩn này.

Giải thích các thuật ngữ chuyên ngành

Những từ ngữ chuyên ngành trong bài viết này của isocal được giải thích như sau:

– DUT còn được biết đến với cái tên đầy đủ là Device Under Test. Đây là thiết bị cần hiệu chuẩn

– Cảm biến gia tốc: đây là thiết bị biến đổi dao động cơ học thành các đại lượng có thể ghi hoặc đo được

– Độ nhạy sẽ được xác định bởi tỉ số giữa tín hiệu đầu ra và đầu vào. Đây là đại lượng phức bao gồm thông tin về pha và biên độ thay đổi theo tần số.

Hiệu chuẩn cảm biến gia tốc chuẩn
Hiệu chuẩn cảm biến gia tốc chuẩn

Điều kiện tiến hành hiệu chuẩn

Để có thể tiến hành hiệu chuẩn hiệu quả nhất cần phải đảm bảo các điều kiện môi trường sau đây:

– Nhiệt độ: (23 ± 5) ºC

– Độ ẩm không khí: < 75 %RH

Các phương tiện hiệu chuẩn ca

Phương tiện hiệu chuẩn cảm biến gia tốc chuẩn được thể hiện cụ thể qua bảng dưới đây:

Phương tiện hiệu chuẩn Kỹ thuật đo lường cơ bản
Chuẩn đo lường
Cảm biến gia tốc chuẩn – Dải tần: (0,1 ~ 12600) Hz

– Độ không đảm bảo đo: U ≤ 0,5%

Phương tiện đo khác
Tiền khuếch đại Dải tần: 1 Hz ~ 10 kHz
Máy phát tín hiệu Dải tần: 1 Hz ~ 10 kHz
Thiết bị tạo rung – Dải tần: 1 ~ 10 000 Hz

– Dao động theo phương ngang, lắc, uốn ≤ 10 % tại tần số ≤ 1 kHz và ≤ 30 % tại tần số > 1 kHz

– Độ ổn định tần số ≤ 0,1 %

– Độ ổn định biên độ ≤ 0,1 %

Khuếch đại công suất Dải tần: 1 Hz ~ 10 kHz
Vôn mét – Phạm vi đo: 0 ~ 100 VAC

– Dải tần: 1 ~ 10 kHz

– Độ phân giải: 6 digits

Phương tiện đo môi trường – Phạm vi đo:

+ Nhiệt độ: 0 ~ 80 ºC

+ Độ ẩm: 0 ~ 100 %RH

Phương tiện phụ Máy tính đã cài đặt chương trình hiệu chuẩn cảm biến gia tốc

Quá trình chuẩn bị trước khi tiến hành hiệu chuẩn

Để quá trình hiệu chuẩn diễn ra một cách hiệu quả, cần phải thực hiện các công việc chuẩn bị dưới đây:

– Thiết bị cần hiệu chuẩn (DUT) cần phải đặt trong môi trường kiểm định ít nhất 1 giờ

– Ghi lại điều kiện môi trường trong lúc thực hiện kiểm định ít nhất 3 lần: khi bắt đầu, trong quá trình và khi kết thúc kiểm định vào biên bản kiểm định.

– Các phương tiện kiểm định cần phải được cấp điện và làm ấm máy theo quy định và đặc trưng kỹ thuật của nhà sản xuất phương tiện đo

Quá trình cảm biến gia tốc chuẩn trên điện thoại
Quá trình cảm biến gia tốc chuẩn trên điện thoại

Tiến hành thực hiện hiệu chuẩn cảm biến gia tốc chuẩn

Kiểm tra bên ngoài

Để có thể kiểm tra các thiết bị thử nghiệm bằng mắt thường, bạn sẽ cần phải chú ý kỹ các thông tin sau:

– Đảm bảo thiết bị cần hiệu chuẩn không bị hư hại cơ học (méo mó, nứt, vỡ….).

– Thiết bị cần hiệu chuẩn cần phải có đầy đủ tên, kiểu mẫu, số máy, nơi sản xuất, hồ sơ kỹ thuật

Kiểm tra kỹ thuật

Đối với quá trình kiểm tra kỹ thuật sẽ phải tiến hành theo các yêu cầu dưới đây:

– Trong trường hợp thiết bị cần hiệu chuẩn không có tiền khuếch đại đi kèm thì phải kết nối thiết bị với tiền khuếch đại cho phù hợp với đặc trưng kỹ thuật của DUT

– Bề mặt tiếp xúc giữa các thiết bị tạo và rung cảm biến gia tốc phải phẳng và đã được làm sạch

– Gắn cảm biến gia tốc chuẩn, DUT vào thiết bị tạo rung theo hướng dẫn của nhà sản xuất

– Các cáp nối phải được giữ cố định để tránh gây rung động ảnh hưởng đến kết quả đo

Kiểm tra đo lường

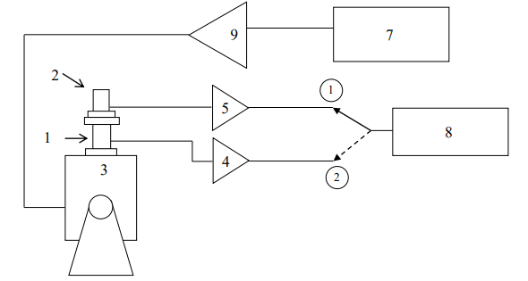
Máy đo độ rung động chuyên nghiệp được kiểm tra đo lường dựa vào hình dưới đây:

Trong đó:

1: Cảm biến gia tốc chuẩn

2: Cảm biến gia tốc cần hiệu chuẩn

3: Bộ tạo rung động

4: Tiền khuếch đại 1

5: Tiền khuếch đại 2

6: Khuếch đại công suất

7: Máy phát tín hiệu hình sin

8: Vôn mét

Xử lý chung

DUT sau khi hiệu chuẩn nếu có độ không đảm bảo đo ≤ 2 % được cấp chứng chỉ hiệu chuẩn (tem hiệu chuẩn, dấu hiệu chuẩn, giấy chứng nhận hiệu chuẩn…) theo quy định.

DUT sau khi hiệu chuẩn nếu có độ không đảm bảo đo > 2 % thì không cấp chứng chỉ hiệu chuẩn mới và xóa dấu hiệu chuẩn cũ (nếu có).

Chu kì hiệu chuẩn của DUT là 12 tháng

Lời kết

Quy trình hiệu chuẩn cảm biến gia tốc chuẩn dùng để kiểm định phương tiện đo độ rung động. Nếu có thắc mắc gì về quy trình, hãy liên hệ với ISOCAL để biết thêm các thông tin chi tiết.

Xem thêm: Quy trình kiểm định phương tiện đo độ đục của nước

Để lại một bình luận

Email của bạn sẽ không được hiển thị công khai. Các trường bắt buộc được đánh dấu *